大津町立大津北小学校
  • ログイン

ようこそ 大津町立大津北小学校へ 

  

  Last update 2025.12.24  祝!アクセス数30万(7/16) 閲覧ありがとうございます!

  • トップページ
  • 校歌
  • 大津北小学校グランドデザイン
  • お知らせ
  • 行事予定
  • 学校生活
  • 校内研修
  • 学校評価
  • ほけんしつ
  • 生徒指導
  • 学校通信
  • 図書室
  • PTA
  • 学校運営協議会
  • 大津町学校教育ビジョン
  • 学校いじめ防止基本方針
  • こども人権相談
トップページ 校歌大津北小学校グランドデザインお知らせ行事予定学校生活校内研修学校評価ほけんしつ生徒指導学校通信図書室PTA学校運営協議会大津町学校教育ビジョン学校いじめ防止基本方針こども人権相談
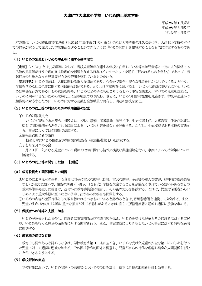
学校いじめ防止基本方針

学校いじめ防止基本方針

学校いじめ防止基本方針(別紙)_1学校いじめ防止基本方針(別紙)_02

学校いじめ防止基本方針.pdf

学校いじめ防止基本方針(別紙).pdf

 

新着
  • 1件
  • 5件
  • 10件
  • 20件
  • 50件
  • 100件
後期前半終了!冬休み前の集会
2025/12/24
たてわり班遊び~8の字長縄跳び 回数にチャレンジ~
2025/12/23
第2弾 全校遊び~ハンター~
2025/12/22
PTA親子門松づくり☆
2025/12/22
2025年度 大津北小学校 学習発表会
2025/12/22
{{item.Topic.display_title}}
{{item.Topic.display_publish_start}}
メニュー
トップページ校歌大津北小学校グランドデザインお知らせ行事予定学校生活校内研修学校評価ほけんしつ生徒指導学校通信図書室PTA学校運営協議会大津町学校教育ビジョン学校いじめ防止基本方針こども人権相談
お知らせ

本校は令和5年度に,学校情報化優良校に認定されました

 

リンクリスト

リンクリスト

  • 室小学校

  • 美咲野小学校

  • 護川小学校

  • 大津北中学校

  • 大津小学校

  • 大津東小学校

  • 大津南小学校

  • 大津中学校

アクセスカウンター
3 6 6 1 0 9
管理者情報

熊本県教育情報システム
登録機関
管理責任者 校長 上田 玲子
運用担当者 教頭 井手尾祥功

Powered by NetCommons